yl23455永利集团
首页
永利概况
学院简介
组织机构
学院组织
师资队伍
党建工作
科学研究
科研制度
科研机构
科研成果
学术活动
教学工作
教学制度
专业建设
课程建设
创新创业
审核评估
永利集团
团学活动
学生组织
学生风采
招生就业
招生信息
就业信息
考研风采
实验室中心
首页
学院新闻
通知公告
服务地方
党建团学
招生就业
永利概况
学院简介
组织机构
学院组织
师资队伍
党建工作
科学研究
科研制度
科研机构
科研成果
学术活动
教学工作
教学制度
专业建设
课程建设
创新创业
审核评估
永利集团
团学活动
学生组织
学生风采
招生就业
招生信息
就业信息
考研风采
实验室中心
教学工作
教学制度
专业建设
课程建设
创新创业
教学制度
当前位置:
首页
->
教学工作
->
教学制度
->
正文
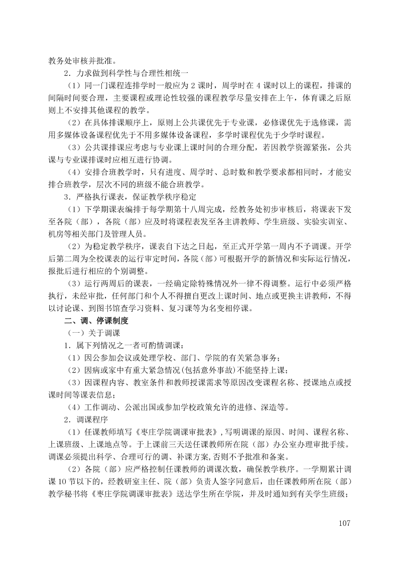
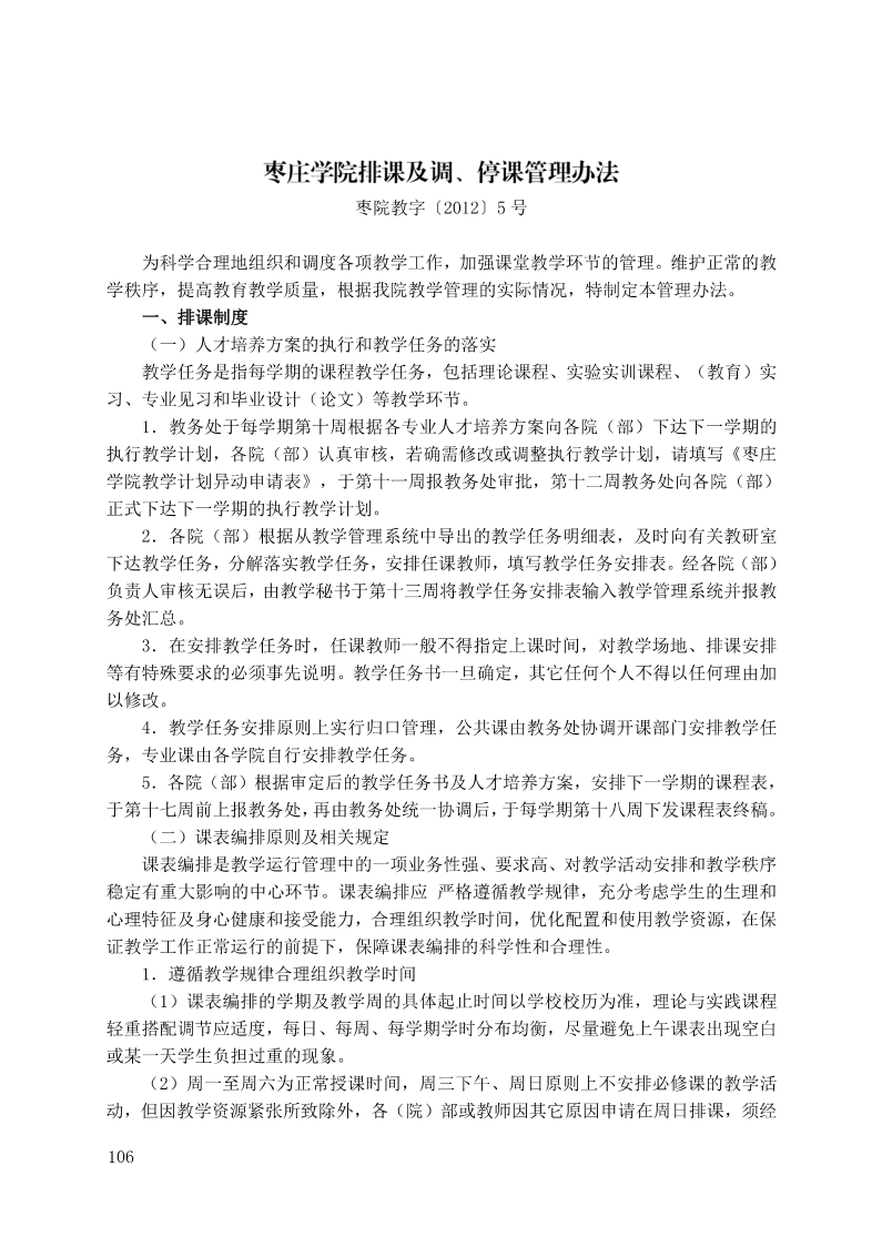
永利集团排课及调、停课管理办法
日期:19-02-09 20:35
(浏览量:次)
【
关闭窗口
】